Dev.99_tale 님의 블로그

  • 홈
  • 태그
  • 방명록

gitlab-flow 1

03. Git Branch 전략 (Git flow)

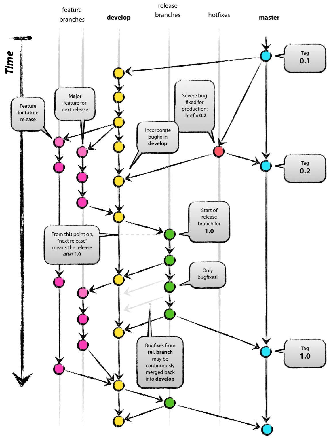
브랜치 전략이란여러 개발자가 동시에 작업할 수 있도록 소스코드를 효율적으로 관리하는 방법이다.주요 브랜치 전략Git-flowGitHub-flowGitLab-flow1. Git-flow사용 시기 : 중대형 프로젝트나, 배포 주기가 명확하고 여러 기능을 병렬로 개발해야 할 때 언제 쓰나?여러 개발자가 동시에 작업하는 대규모 프로젝트에서 유용버전 관리가 명확하고, 각 단계별로 안정적인 배포가 요구될 때 사용main (master): 배포 가능한 안정된 코드develop: 새로운 기능 개발이 이루어지는 브랜치feature: 특정 기능 개발을 위한 브랜치. develop에서 분기하여 작업release: 배포 준비가 완료된 버전의 브랜치. QA와 버그 수정을 진행hotfix: 배포된 버전에서 발생한 긴급 버그를 수..

인프라 기술 및 아키텍처/Github + Git, 전략, 컨벤션 2025.02.15
이전
1
다음
더보기
프로필사진

Dev.99_tale 님의 블로그

Dev99_tale 님의 개발이야기 블로그 입니다. Backend - Spring, Django(DRF) 복습과 TIL 위주의 작성, 그 외 내가 바로 쓸 수 있는 정보방으로 사용

  • 분류 전체보기 (59)
    • 나를 소개 (3)
    • 이력서 및 포트폴리오(프로젝트) (2)
      • 이력서 및 포트폴리오 (0)
      • 컨퍼러스 및 세션 (2)
    • CS지식 및 용어 정리 (설계 패턴 + 방법론) (3)
      • MSA + DDD ( 예정, 도메인 개발 시작하기.. (1)
    • 스프링(Spring) 및 자바(JAVA) (12)
      • 스프링 완전 정복 시리즈(인프런 - 김영한) (0)
      • 실전 자바(인프런 - 김영한) (0)
      • ORM 표준 JPA 프로그래밍 (책 + 강의) (0)
    • 인프라 기술 및 아키텍처 (8)
      • SQL + 데이터베이스 개론 (0)
      • Github + Git, 전략, 컨벤션 (3)
    • MSA (0)
      • MSA 강의(1~12) (0)
      • MSA 정리 (0)
    • Sparta(JAVA심화3기) - TIL (28)
      • Chap.01 (13)
      • Chap.02 (9)
      • Chap.03 (0)
      • Chap.04 (0)
      • 스파르타 강의 - JPA, Docker, 입문, .. (6)
    • 코딩 스타일과 협업 방식 (1)
      • Code Convention (1)

Tag

gitlab-flow, git, 브랜치 전략, PR, sparta, mapping file, JPA, rawjpa, 단기심화3기, in-memory mode, SQL, rebase & merge, commit, embedded mode, 대다대, square of toss, MSA, Branch, code conbention, squash & merge,

최근글과 인기글

  • 최근글
  • 인기글

최근댓글

공지사항

페이스북 트위터 플러그인

  • Facebook
  • Twitter

Archives

Calendar

«   2025/12   »
일 월 화 수 목 금 토
1 2 3 4 5 6
7 8 9 10 11 12 13
14 15 16 17 18 19 20
21 22 23 24 25 26 27
28 29 30 31

방문자수Total

  • Today :
  • Yesterday :

Copyright © Kakao Corp. All rights reserved.

티스토리툴바